深圳地铁:去年亏损超371亿元,辛杰不再担任董事长

wap (1) 2026-04-30 01:08:20

每经编辑|段炼    

4月29日,深圳市地铁集团有限公司公告,2025年度,公司合并报表范围内发生亏损约371.97亿元,占上年末净资产比例为12.34%,超过10%。

深圳地铁:去年亏损超371亿元,辛杰不再担任董事长 (http://dinkfamily.com/) wap 第1张

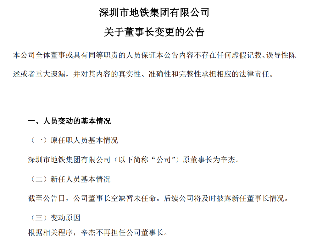
同日,深圳市地铁集团有限公司发布公告称,根据相关程序,辛杰不再担任公司董事长

深圳地铁:去年亏损超371亿元,辛杰不再担任董事长 (http://dinkfamily.com/) wap 第2张

截至公告日,公司董事长空缺暂未任命。后续公司将及时披露新任董事长情况。

深圳市地铁集团还表示,上述人员变动情况已经有权机构审议通过。截至公告日,上述变动尚未完成工商变更。上述人员变动对公司的日常管理、生产经营及偿债能力无重大不利影响;不影响公司董事会或其他内部有权机构决策的有效性;不会对公司治理结构产生实质不利影响。

(免责声明:文章内容和数据仅供参考,不构成投资建议。投资者据此操作,风险自担。)

编辑|段炼 杜恒峰

校对|程鹏

封面图片:视觉中国(图文无关)

深圳地铁:去年亏损超371亿元,辛杰不再担任董事长 (http://dinkfamily.com/) wap 第3张

每日经济新闻综合自公司公告、财联社

THE END